
什么是认知行为治疗?
认知行为治疗(Cognitive Behavioral Therapy,简称CBT)由阿伦·T.贝克(Aaron T. Beck)在20世纪六七十年代创立,是一种结构化、短程、着眼于当下的心理治疗形式,最初被设计用于治疗抑郁障碍,但后来被广泛应用于多种精神障碍和问题。
CBT的核心在于识别和改变个体的适应不良信念、行为策略以及特定精神障碍的维持因素。CBT通常会整合多种循证心理治疗方法的技术,并且随着时间的推移,治疗师可以在认知概念化的框架内学习额外的技术来进行补充,丰富其“工具箱”。
认知行为治疗已经被广泛应用于不同文化、年龄、收入和受教育水平的群体中,以及医院、学校、监狱等多种情境。此外,它还被用于团体治疗、伴侣治疗和家庭治疗等形式中。还会在使用药物治疗、康复理疗或医疗检查的同时,结合认知行为治疗技术来辅助治疗。
CBT的核心在于识别和改变个体的适应不良信念、行为策略以及特定精神障碍的维持因素。CBT通常会整合多种循证心理治疗方法的技术,并且随着时间的推移,治疗师可以在认知概念化的框架内学习额外的技术来进行补充,丰富其“工具箱”。
认知行为治疗已经被广泛应用于不同文化、年龄、收入和受教育水平的群体中,以及医院、学校、监狱等多种情境。此外,它还被用于团体治疗、伴侣治疗和家庭治疗等形式中。还会在使用药物治疗、康复理疗或医疗检查的同时,结合认知行为治疗技术来辅助治疗。
跟谁学习认知行为治疗?
王建平教授是我国少有的具有精神医学训练和丰富临床经验的著名心理学专家,是真正的“双栖”类临床心理学专家。她较早地学习和实践了多种心理咨询流派,20世纪后期逐渐聚焦于系统性的认知行为治疗研究与实践,并始终保持与CBT的国际前沿接轨。尤其是2006年在美国波士顿大学临床心理学中心(Center for Anxiety and Related Disorders,CARDs)做访问教授;2007-2009年在哈佛医学院附属Mclean医院的博士后研究。在Beck研究所的连续学习,以及世界各国不同CBT专长专家的交流学习,使得王建平教授在扎实的经典CBT的基础上与时俱进,不断吸纳现代CBT的理论新发展和循证的干预技术,始终处于CBT的国际前沿,是我国临床心理学领域少有的科学理论研究雄厚和临床实战经验丰富的真正的 “科学+实践” 的资深专家。
2019年8月30日,王建平教授成为中国大陆唯一入选成为美国贝克研究所CBT国际委员会顾问(CBT国际顾问委员会目前由来自16个国家和地区的20位成员组成),显示了王建平教授在CBT国际舞台上发挥着越来越重要的作用。
2019年8月30日,王建平教授成为中国大陆唯一入选成为美国贝克研究所CBT国际委员会顾问(CBT国际顾问委员会目前由来自16个国家和地区的20位成员组成),显示了王建平教授在CBT国际舞台上发挥着越来越重要的作用。

王建平教授、Aaron T. Beck、Judith S. Beck






免责声明:以上安排为预定开课时间,如因自然灾害、极端天气、疾病暴发等一切不可抗力因素以及达不到最低开班人数,本平台有权取消或推迟。
权威专家领航及精英讲师团队
本课程由国内CBT领域领军人物 —— 北京师范大学心理学部二级教授、博士生导师王建平教授领衔。王教授拥有10年精神医学深耕经历与30余年心理咨询治疗临床经验,能精准融合医学知识与心理学理论,为课程奠定坚实专业基础。
讲师团队成员共9人,均具备应用心理学或精神病学专业背景,且均为中国心理学会注册督导师及心理师,拥有多年CBT实务经验与专项咨询专长。团队全程协助王建平教授开展课程设计开发、技术学习演练、答疑反馈、线下集训跟进、网络团体督导及个体督导等工作,助力学员实现两年“浸泡式”学习。
讲师团队成员共9人,均具备应用心理学或精神病学专业背景,且均为中国心理学会注册督导师及心理师,拥有多年CBT实务经验与专项咨询专长。团队全程协助王建平教授开展课程设计开发、技术学习演练、答疑反馈、线下集训跟进、网络团体督导及个体督导等工作,助力学员实现两年“浸泡式”学习。

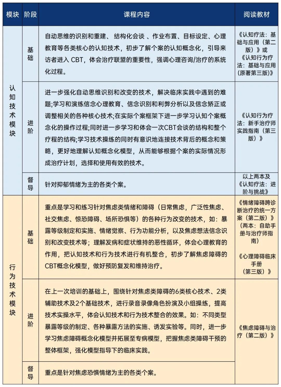
成熟且完善的课程体系
本项目致力于构建完整且系统的认知行为疗法(CBT)培训体系,通过“学习CBT-接受CBT督导-成为CBT治疗师-学习CBT督导-成为CBT督导师-督导师接受督导”的历程,培养和发展学员成为CBT咨询/治疗师和督导师的胜任力。
王教授领衔的专业团队,结合多轮实践经验进行迭代优化,精心打造“经典CBT与现代CBT 相融合”的课程架构。该体系整合面授培训、面授督导、网络团体督导、网络个体督导及课后专属答疑、小组学习等多元学习形式,形成沉浸式、多维度的综合培养模式,现已成为行业内口碑优良、长期稳定开展的核心培训项目。
王教授领衔的专业团队,结合多轮实践经验进行迭代优化,精心打造“经典CBT与现代CBT 相融合”的课程架构。该体系整合面授培训、面授督导、网络团体督导、网络个体督导及课后专属答疑、小组学习等多元学习形式,形成沉浸式、多维度的综合培养模式,现已成为行业内口碑优良、长期稳定开展的核心培训项目。

CBT成长-深化拓展-精进之路
团队精心设计的深化与拓展课程,可助力学员提升个案概念化能力、强化心理病理模型的理解与运用,并探索CBT在特定领域的应用,已开设课程包括:
(1)“基于评估诊断的个案概念化系统培训” 授课:王建平教授、朱雅雯副教授、胡邵仑副主任医师
(2)“图式疗法——体验式技术的应用” 授课:李荔波ISST认证图式治疗师
更多课程筹备中,敬请期待……
持续精进:项目为学员搭建持续成长、实践与蜕变的平台,可与多领域的专家同行交流,激发潜能,实现在CBT专业深度与广度的双重提升。
(1)“基于评估诊断的个案概念化系统培训” 授课:王建平教授、朱雅雯副教授、胡邵仑副主任医师
(2)“图式疗法——体验式技术的应用” 授课:李荔波ISST认证图式治疗师
更多课程筹备中,敬请期待……
持续精进:项目为学员搭建持续成长、实践与蜕变的平台,可与多领域的专家同行交流,激发潜能,实现在CBT专业深度与广度的双重提升。
为国际CBT治疗师资质提供有力支持
王建平教授是美国认知治疗学院(ACT)国际认证 CBT 治疗师、ACT 认证会士(Fellow),且于2019年入选美国贝克 CBT 研究所国际顾问委员会。该项目围绕美国认知治疗学院(ACT)CBT咨询师的胜任力指标设计培训内容,学员接受王教授的CBT督导,所获其签名的督导学时受ACT认可——这是申请国际 CBT 治疗师认证的基本条件,更是提升国际竞争力、拓宽职业道路的稀缺资源。



▌招募人群:
★ 医疗卫生系统心理、精神科医生及相关领域的工作人员;
★ 教育系统心理辅导、心理咨询老师;
★ 心理咨询师、心理治疗师、社工及义工;
★ 公检法、部队、监狱等系统中的心理咨询人员;
★ 心理学相关专业的在读学生及毕业生;
★ 其他从事心理健康/精神卫生相关工作的专业人员等。
▌招募限额:
(1)【基础】【进阶】培训:均限额60人。按报名缴费顺序优先录取。
(2)【督导】:设置“内外圈”。内圈限额40人,外圈限额20人。(即两年六阶培训中的督导,督导师:王建平)
★ 内圈:内圈学员按报名顺序录取前40人,将根据实际出勤时数颁发培训证书和督导时数。
★ 外圈:外圈学员只接受CBT培训项目内学员,可参与外圈小组讨论, 但不参与大组讨论和提问,培训结束后获得培训证书,不颁发督导时数证明。
★ 督导形式:2天面授+2天网络 或 8次网络督导,具体形式待定。请以课前实际通知为准,督导班培训费不因培训形式区分,各形式进行均收费一致。
★ 医疗卫生系统心理、精神科医生及相关领域的工作人员;
★ 教育系统心理辅导、心理咨询老师;
★ 心理咨询师、心理治疗师、社工及义工;
★ 公检法、部队、监狱等系统中的心理咨询人员;
★ 心理学相关专业的在读学生及毕业生;
★ 其他从事心理健康/精神卫生相关工作的专业人员等。
▌招募限额:
(1)【基础】【进阶】培训:均限额60人。按报名缴费顺序优先录取。
(2)【督导】:设置“内外圈”。内圈限额40人,外圈限额20人。(即两年六阶培训中的督导,督导师:王建平)
★ 内圈:内圈学员按报名顺序录取前40人,将根据实际出勤时数颁发培训证书和督导时数。
★ 外圈:外圈学员只接受CBT培训项目内学员,可参与外圈小组讨论, 但不参与大组讨论和提问,培训结束后获得培训证书,不颁发督导时数证明。
★ 督导形式:2天面授+2天网络 或 8次网络督导,具体形式待定。请以课前实际通知为准,督导班培训费不因培训形式区分,各形式进行均收费一致。



▌培训证书:完成单阶段培训后,可申请获得单阶段培训证书;或者完成【认知模块】和【行为模块】培训后,可分别申请获得模块的培训证书。由实际授课老师签字。
▌结业证书:完成两年6阶段培训,同时修满规定学时、完成项目要求的学员,可申请获得两年连续培训的结业证书。由王建平教授和两个模块的授课老师共同签字。
*此培训已申请中国心理学会临床心理学注册工作委员会继续教育项目,可申请获得中国心理学会临床心理学注册工作委员会继续教育学时,并可在注册系统官网查询。
▌结业证书:完成两年6阶段培训,同时修满规定学时、完成项目要求的学员,可申请获得两年连续培训的结业证书。由王建平教授和两个模块的授课老师共同签字。
*此培训已申请中国心理学会临床心理学注册工作委员会继续教育项目,可申请获得中国心理学会临床心理学注册工作委员会继续教育学时,并可在注册系统官网查询。

学费:3600元/阶 21600元/六阶
转发/VIP/团报等优惠活动:咨询客服
报名流程及规则:
1.可通过电话、微信报名,报名成功后及时缴纳学费,以确保名额预留。
2.报名后,因个人原因不能参加者:
☉开课前15天及以上申请退费:可办理退费,全额退还所交学费。
☉开课前不足15天申请退出培训:不予退费,可选择转班(按照实际参加班次费用收取,金额不足需补齐费用)或将学费预存至后续课程。
3.时间为预定,如有微调,主办方将提前发送通知。
4.全日制在校学生优惠费用另询。

连报福利
连报【认知模块任意两阶段】,并一次性完成报名及缴费,可获赠原价799元的【63节精讲领读】:漫语读书会|《认知疗法基础与应用(第二版)》《认知疗法进阶与挑战》。
转发有礼
将本文转发到朋友圈或心理学相关群,截图发送给课程小助手,可获得漫语精品微课集锦。
集赞乐享
将本文转发到朋友圈并集赞10个,截图发送给课程小助手,乐享连报三阶立减200元、连报六阶立减400元的集赞优惠。

添加任一漫语课程小助手咨询→扫码填写报名回执表→报名缴费→加入学员群






若未及时回复请稍后,或添加其他助手咨询!
座机:010-89359232 邮箱:manyuxl@163.com
心雅:18301089690 心童:19261187611
心晴:16619907014 心悦:13391876191
心晨:18201541325 心念:13001935973
值班热线:17338137167(值班时间:8:30-20:30)

(扫码填写报名回执)